WC2 – Beam Delivery Systems
Work Breakdown Structure
The scope of Work Category 2 Coordination – Beam Delivery Systems – encompasses several essential areas in line with the Work Breakdown Structure. This includes devising powering schemes to meet beam and experiment requirements, implementing protection measures such as WIC, BIS, and quench protection, and integrating hardware compatibly with the BA’s infrastructure. Ensuring the appropriateness of utilities and infrastructure like cabling, cooling, and ventilation within the BA’s framework is crucial. Additionally, strategies for electrical quality assurance of circuit components, exploring energy-saving options and potential subsidies, and optimizing magnet performance to minimize energy consumption and cooling needs are focal points. Moreover, studies are conducted to evaluate the feasibility of utilizing existing NA beam lines for future experiments, all while maintaining coherence between consolidation strategies and beam operation aspects.

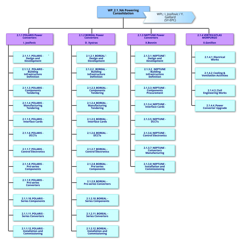
WP2.1 Powering Consolidation
The scope of this WP is to replace all obsolete power converters which are located in BA2 and BA80 (phase I) as well as in BA81 and BA82 (phase II). Three converter families are proposed to be deployed for the powering of magnets in the future TT20 and NA facilities:
- POLARIS is to be used for the majority of standard, relatively small circuits such as quadrupoles, small dipoles and correctors with a maximum current of 1000 Arms. POLARIS will be installed in all four buildings: BA2, BA80, BA81 and BA82.
- BOREAL is to be deployed for large circuits such as large bends in the primary beam targets (such as T2, T4, T6), as well as for spectrometers in experimental zones. The current range of target circuits is 1500 Arms < I < 6000 Arms. BOREAL will be installed in BA80, BA81 and BA82
- NEPTUNE is to be deployed for two circuits in the SPS ring: MST and MSE which need ultra-high, cycled currents. The required current range is 6000 Apk < I < 24000 Apk. NEPTUNE converters will be installed only in BA2.

WP2.2 Beamline Magnets
The magnet consolidation program will prioritize several key activities, including the preparation of certified spare magnets for both the North Area and TT20. This involves the renewal of coil shims and the development and procurement of related tooling. Additionally, there will be a systematic replacement of water couplings and manifolds, along with addressing unreliable electrical interconnections. The program will also focus on consolidating the water-cooling system and implementing magnet protection covers to ensure IP compatibility. Furthermore, it will contribute to a NA-wide Energy Efficiency Study and conduct magnetic measurements to determine the transfer function and quantify potential dynamic effects.

WP2.3 Protection & Interlocks
WP 2.3 is split into three distinct WU: Warm Interlock & Controls (WIC), Beam Interlock System (BIS) and Energy Extraction.
2.3.1 Warm Interlock & Control
The Warm Magnet Interlock Controller (WIC) safeguards magnets at CERN from overheating damage. To modernize the North Area’s power converters, an upgrade to the standard Warm Magnet Interlock System (WIC) is planned. This system monitors magnet thermos-switches and cooling water flow, shutting off power converters if overheating risks arise. Additionally, it interfaces with the Beam Interlock System (BIS) to halt beam operation when necessary.
2.3.2 Beam Interlock Systems
A new Beam Interlock System is proposed to protect the equipment concerned against beam damage, improve operational efficiency and reduce radiation of equipment. The consolidation of the interlocking system concerns the beam transfer lines TT20 and TDC2 and part of the experimental zones of the North Area and is based on the standard BIS solution applied throughout the CERN accelerators. The proposed solution will be able to trigger the SPS beam dump and interact with the slow extraction permit of the SPS.
2.3.4 Energy Extraction
This Work Unit concerns the consolidation of the energy extraction system of the three experimental magnets ATLAS/Morpurgo, VERTEX 1 and VERTEX 2, installed in the surface building EHN1. The three magnets have individual powering circuits and energy extraction (EE) systems that are obsolete and need to be renewed to ensure an adequate protection of the superconducting parts. This refurbishment includes the replacement of the obsolete discharge system with new equipment, that will ensure the availability, maintainability and safety of the installation for the future. Maintenance of EE systems will be in the future under the responsibility of TE/MPE.

WP2.4 Beam Controls and Diagnostics
The WP 2.4 consists of two specific WUs: CESAR Upgrade and AFT Implementation.

2.4.1 CESAR Upgrade
CESAR, the CERN EA Software Renovation, is a client-server control system for SPS experimental areas’ beam lines. Initially developed in 2006 and renovated in 2012, it has operated independently from other control services. A new project aims to fully re-engineer CESAR to integrate it with BE-CSS core services while maintaining user-friendly tools. This integration is expected to enhance operability, reliability, availability, maintainability, and safety of CESAR controls.
2.4.2 AFT Implementation
In the past, Experimental Areas relied on manually managed Excel files for capturing fault data, which posed limitations. To address this, the Accelerator Fault Tracking (AFT) system was chosen as a more efficient solution. AFT, already in use across the accelerator complex, offers a centralized repository for machine faults and beam downtime data. It enables users to register faults, access valuable statistics, and integrate with other systems like eLogbook and Accelerator Schedule Management.
WP2.5 Beam Operational Aspects
The Beam Operational Aspects Work Package encompasses various domains and focuses on ensuring seamless integration of planned upgrades with existing accelerator systems. While not directly tied to a specific system or equipment, its goal is to review and support other work packages within WC2. This support aims to guarantee compatibility with current and future methods of accelerator operations.
WP 2.5 has four main areas of focus:
- Power converter settings and timing
- Slow extraction and North Area interlocking and the interfaces to the SPS
- Model P43 in LSA, prepare acquisition and eventually correction in YASP
- Improvements to primary beam interlocking
WP2.6 Experimental Magnets
The Experimental Magnets have been divested from the WP2.2 to form an independent Work Package within WC2. The new WP2.6 consists of two parts, covering normalconducting magnets and superconducting magnets, respectively. Phase 1 of NA-CONS does not foresee any activity for this WP.